Instance Verification Kit (IVK)
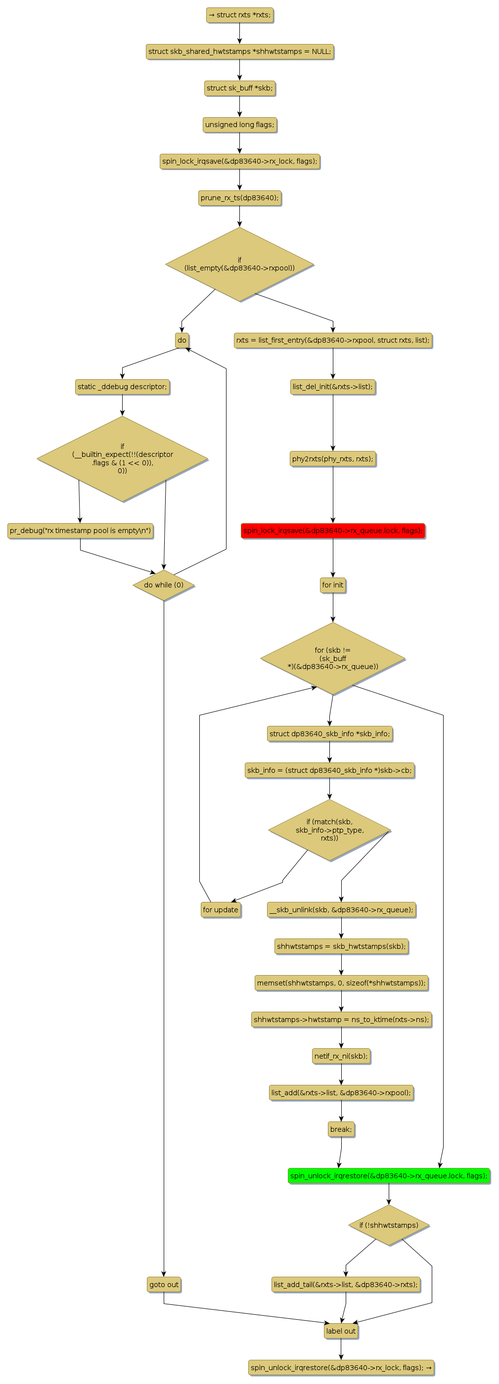
spin lock @ [21349+50+/linux-3.19-rc1/drivers/net/phy/dp83640.c]
Instance Signature: lock
|
The Matching Pair Graph:
|
|
Function Name
|
Control Flow Graph (CFG)
|
Events Flow Graph (EFG)
|
Source Correspondence
|
|
decode_rxts
|
|
|
[20869+11+/linux-3.19-rc1/drivers/net/phy/dp83640.c]
|